网站首页
企业文化
公司简介
组织架构
证书展示
服务案例
案例展示
服务项目
服务目的
工艺质量
工艺流程
质量标准依据
服务质量与检测
新闻中心
公司新闻
行业动态
在线留言
联系我们
News
Guangdong BAIDU Special Cement Building Materials Co.,Ltd
— 新闻中心 —
公司新闻
行业动态
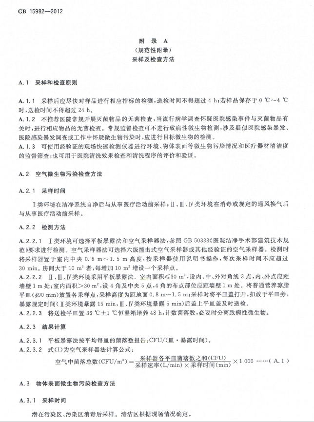
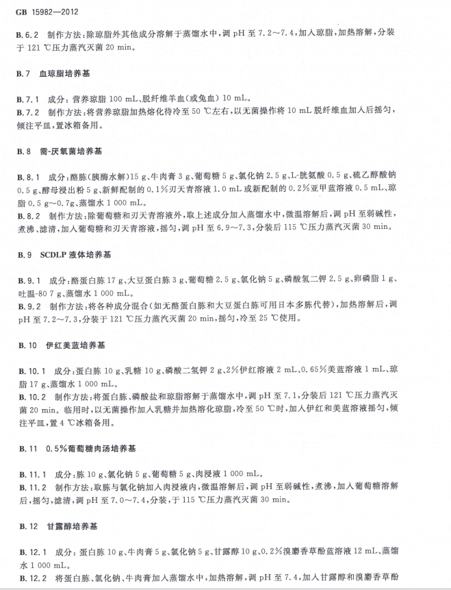
医院消毒卫生标准
上一篇:
新风系统简介
下一篇:
今年夏季公共场所监督执法重点是啥?
电话
邮箱
地图
联系